About Us
020-34323046 Contact Us
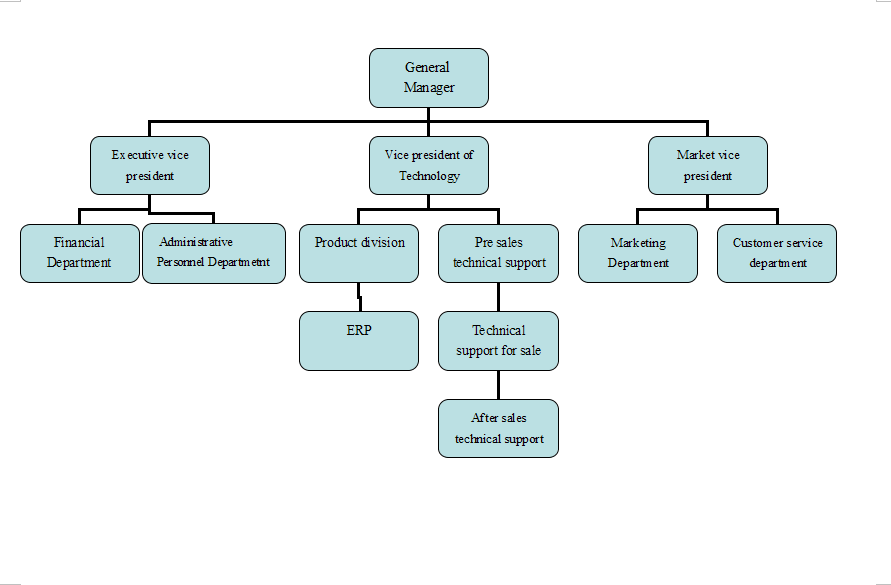
Location:Home > About Us > Company Structure
Hunuo Website template Powered by hunuo.com
粤公网安备 44010602004941号